Infographics
ILLUSTRATIONs
oil paintings
PhD
early & logos
h i s t o r a m a
ABOUT
PIEKARYO
Infographics
ILLUSTRATIONs
oil paintings
PhD
early & logos
h i s t o r a m a
ABOUT
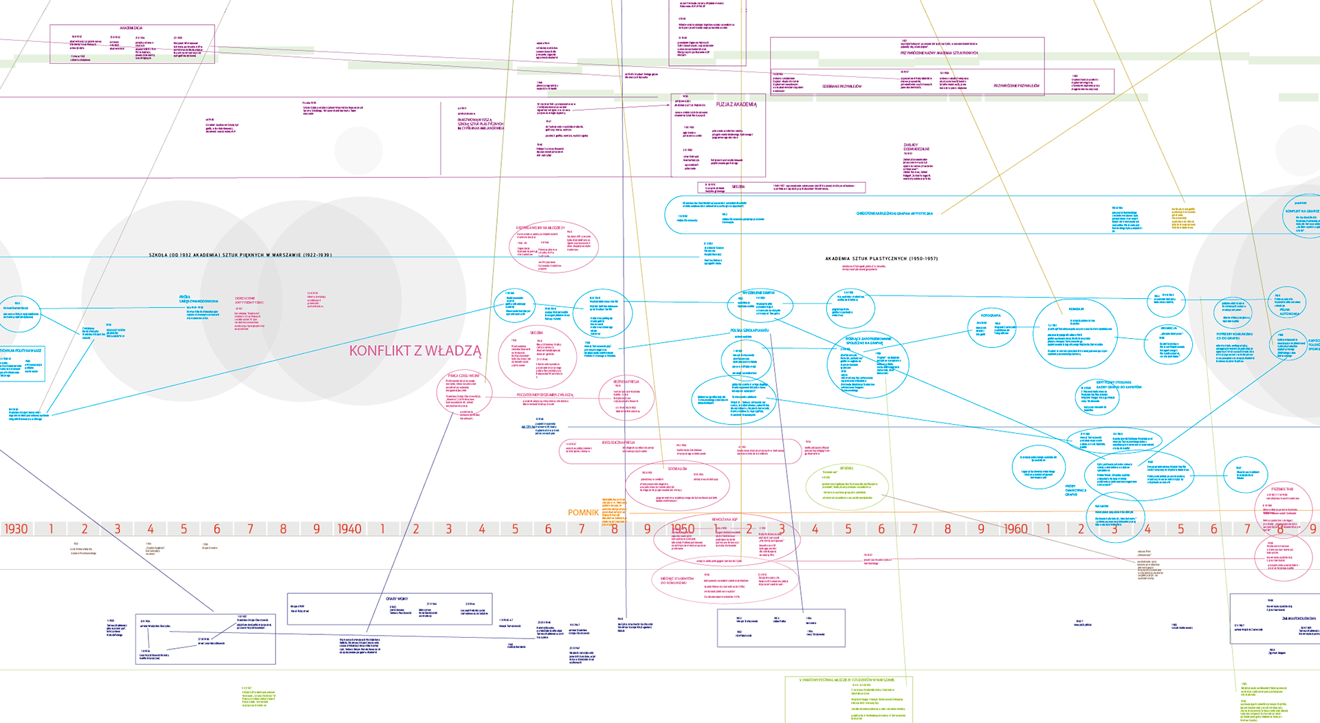
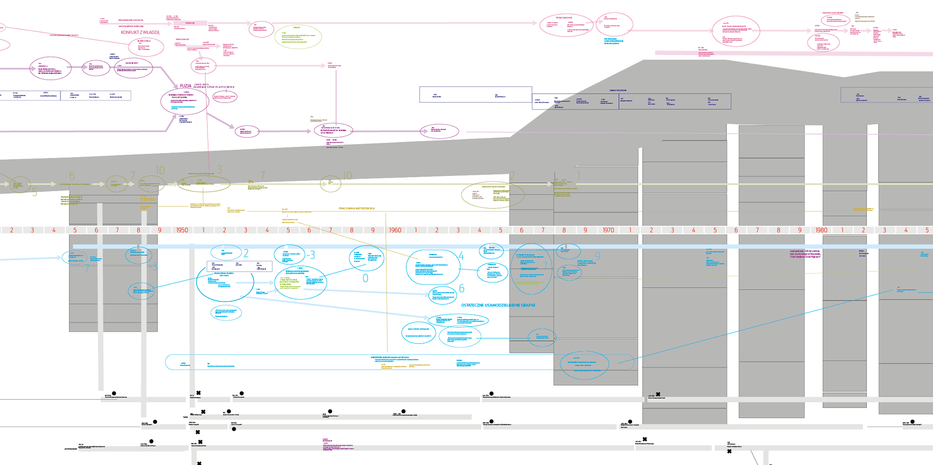
"Between art and history. History of the Faculty of Graphic Arts of the Academy of Fine Arts in Warsaw presented in the form of infographic”
PDF Work Description
Preview
↑